Updates

Check out the latest news and keep up with progress

PROJECT UPDATE
Moe Lane
CREATOR
about 2 months ago

Project Update: Make sure to change your password for Backerkit!

There was a data breach, and they're resetting everybody's password. So make sure to update it.

Also, take this opportunity to check to see if you need to update your finish your pledges, and/or use a valid credit card. We still have a couple of pledges that didn't go through.

Finally: I have a bunch of stuff available for sale, both on DriveThruRPG and Amazon. Be sure to check it out.

Moe Lane
0
Share

Share

Twitter

Bluesky

Facebook

Copy Link

Edit
PROJECT UPDATE
Moe Lane
CREATOR
10 months ago

Project Update: The add-ons for the Fermi Resolution Worldbook Backerkit have been mailed!

The books have been signed, packed, and dropped off at the post office. If you ordered them as part of your add-ons for the Fermi Resolution Worldbook Backerkit, and if you filled out your survey AND provided a valid credit card, you should be getting your copies soon. If you have not done either of the latter two, you should probably fix that.

If you just want to buy any of the books now, they're available on Amazon.

Enjoy!
0
Share

Share

Twitter

Bluesky

Facebook

Copy Link

Edit
PROJECT UPDATE
Moe Lane
CREATOR
10 months ago

Project Update: The proof is here, and the PoD codes are away!

Got this this morning...

It's here!


...and I have gone over it to make sure that the pages are in the right order and the book is in the right shape. Those of you who backed at the softcover level should be getting an email with your PoD code. I've also set up another distribution list to make sure everybody got their digital copies. if you have any problems, feel free to contact me.

Wow. This finally got done! Now all I have to do is get the adventure finished.
0
Share

Share

Twitter

Bluesky

Facebook

Copy Link

Edit
PROJECT UPDATE
Moe Lane
CREATOR
10 months ago

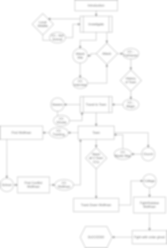
Project Update: Flowchart! (Fermi Resolution Worldbook adventure.)

I spent the afternoon working out the flow of the adventure for the Fermi Resolution Worldbook Backerkit adventure:

Now that I have a path for the adventure, I can turn my notes into scenes, and scenes into acts, and the acts into an actual adventure. That's a huge part of all of this, right there. After that it's just a matter of layout, artwork, and publication.

I am determined not to get too far behind on this one.
0
Share

Share

Twitter

Bluesky

Facebook

Copy Link

Edit
PROJECT UPDATE
Moe Lane
CREATOR
10 months ago

Project Update: The print version is now being reviewed by DriveThruRPG!

Got it out at 2 AM this morning, after fourteen hours of trying to set Adobe on fire with my mind. Hopefully that should give you an idea of how this process can go. They have to review it, convert it up, make a print proof, and get it back to me. This will take a certain amount of time, but that's the system for you. I will keep you updated as events transpire.

On the bright side, that gives me time to work on the adventure. I will keep you updated about that, too. I will likely get the novel add-ons well out before the adventure is finished, as that's logistical in nature. If you haven't filled out your surveys, fill out your surveys!

Enjoy your weekend!

Moe Lane


0
Share

Share

Twitter

Bluesky

Facebook

Copy Link

Edit

Community Leaders

Become an active participant Learn more

Confirm